昌都市医疗保障局

政府信息公开

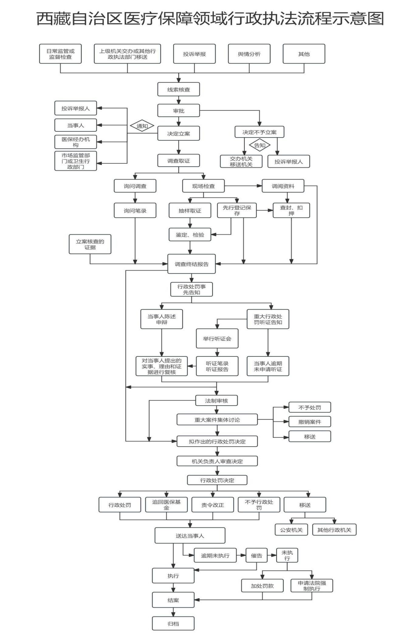
西藏自治区医疗保障领域行政执法流程示意图

发布时间: 2025-10-13   浏览次数:   【字体:


附件下载:
相关链接:
友情链接:
  • 自治区政府网站
  • 区(市)县政府门户网站
  • 市级部门网站

主办:昌都市医疗保障局   地址:昌都市医疗保障局